PLANTOPIA

End-to-end app for plant lovers

Scroll
Project Date January 2023
Client Use Case Scenario

Background

My inspiration for this project was the growth of the local online plant exchange community. As the community operates in a very unstructured and chaotic way, I wanted to explore ways to make it a more personalised and seamless experience, and set users up for long-term success with their decisions. Through my research, I discovered that the problem in the first place was a poor selection of plants due to spontaneous and uninformed buying decisions.

Goals

Create an end-to-end application that provides plant recommendations based on personal preferences and local conditions, minimising poor purchasing decisions and plant deterioration.

Problem

Choosing plants can be overwhelming, leading to poor choices that result in deteriorating plants and wasted budgets. As plants thrive in specific environments, part of making a good choice is to fit it into the personal space, preferences and conditions of the home. Part of the problem is the spontaneity of plant buying, which contributes to poor choices.

My Impact

For this project I validated the need for the original product I had in mind and leveraged data from the research to create an end-to-end product as a solo designer.




Goals

Here are the areas I'd like to explore during user research. I want to understand:

  • The patterns behind the plant buying process.
  • The user's motivations behind specific purchases.
  • The context in which users search for plant care information.
  • The user's goals when searching for plant information.



Methodology

Secondary research on top plant care products to identify the gap in the market. In-depth user interviews with 6 millennial plant enthusiasts who have started and want to grow their collections to alidate my assumptions about plant care and replacement habits.





Competitive Research


For this part of the project, I decided to research top-rated plant care apps, comparing key features and problems. I discovered that almost all of them offer basic plant care advice that the user can access after purchasing the plant. In most cases, this is only available after purchasing premium access.




There are no apps that offer a lot of free content aimed at helping users to grow their plant collection, to exchange plants with the community and to get advice during the purchase or research phase. As I wanted to set my users up for long-term success, I realised that this could be chieved by designing a product that addresses the problems that arise before the purchase decision. The synthesised datafrom he user interviews was only confirmation of this assumption.

User Interviews

Research summary

I was surprised to learn that most users (even experienced plant owners) tend to make spontaneous decisions that are easily influenced by external actors, such as what they see on their social media feeds, unplanned purchases at the supermarket during their regular grocery shopping, or browsing for fun in their spare time without a better idea of what they're looking for. This led me to the conclusion that what would help set users up for long-term success is to help them make informed decisions before they buy.

Pivott

The insights from the user interviews gave me confidence in the direction to take this project. I also identified a need that could be addressed with a key product feature. It looks like the availability and accessibility of new plants or support in exchange isn't an issue (or could be addressed later), while users can be helped now to minimise poor decisions when shopping on the spur of the moment.


Creating User Personas

After compiling the research outcomes into the affinity map, I was able to create a persona representing the main user group.


After creating my personas, I decided to place them in a specific situation where they could use the product. The synthesised research from the user interviews, the competitive analysis showing the niche in the market and a persona I could fully empathise with, inspired the primary use case.



The MVP allows the user to make informed decisions before the purchase of a plant, setting the user up for long-term success by matching a plant to their needs and requirements and allowing the user to minimise impulse purchases, thus saving on budget.

ERIC

As a PLANTOPIA user, I need to access the platform to successfully find the plants that suit my space.

USER STORY

As a PLANTOPIA user, I need to enter the location criteria and other requirements that will allow me to match the plants that are available in the shop with the locations that exist in my home.

As a PLANTOPIA user, I need to scan the plant I'm interested in to see if it matches my needs.

ACCEPTANCE CRITERIA

Ensure that the PLANTOPIA user is able to:
  • Successfully complete the onboarding process
  • Enter the plant matching parameters for available locations.
Ensure that the PLANTOPIA user is able to:
  • Log in to PLANTOPIA
  • Access the camera function
  • Scan the plant
  • Get information about a match

Feature Prioritization

Once I had a clear idea of the solution that would bring the most value to my users, I took the next step and brainstormed ideas for the actual features. I want the app to be easy to use on the go while shopping. This requires a simple interface, streamlined onboarding and access to the most important features. The research part has given me enough information to determine which features will bring low and high value to the user.



Initial Task Flows

After defining the features of the application, I created flows for the main tasks.



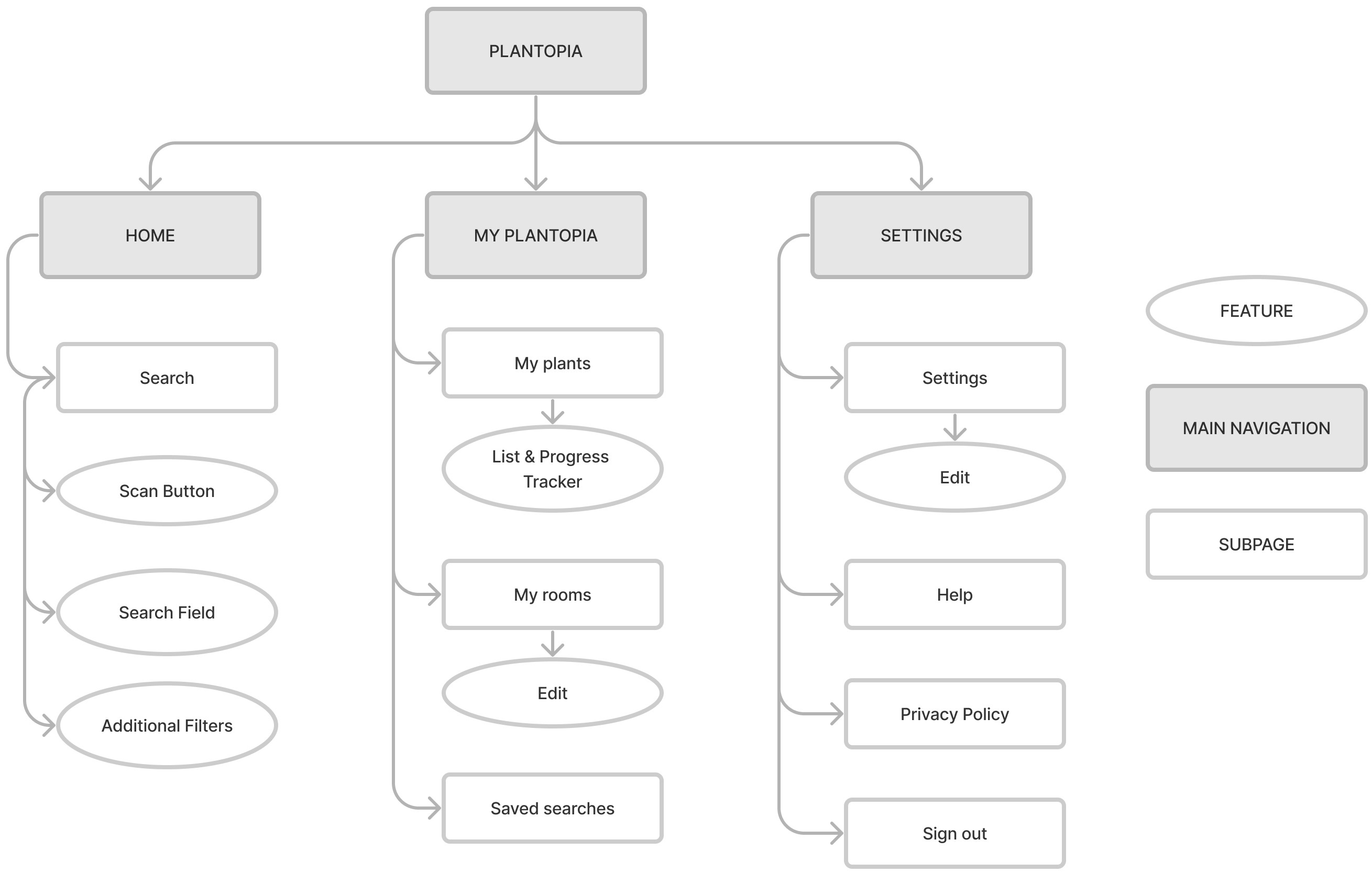
App Navigation

Based on the user flow, the task flows and the feature roadmap, I designed a simple map of the app that's functional and easy to navigate.



Lo-fi Wireframes

The first version of the lo-fi wireframes allowed me to do some early usability testing and to identify the priority changes that needed to be implemented as soon as possible. This reduced the number of iterations for the later versions, with all the effort going into the hi-fi interface. The version below contains iterations that were mainly made to the information architecture and microcopy.

These include:
  • Changing the word 'location' to 'room' as 'location' implies a large space to users
  • Implementing a progress tracker for adapting plants
  • Adding a list of recommended plants in case of mismatch

UI Kit

I created the UI kit that reflects the adjectives of the PLANTOPIA brand. As the name of the app is PLANTOPIA, it helps the user to fill their actual plant pots.


Usability Testing

I tested the first version of the prototype with 5 users in order to determine the changes that were necessary to make the overall experience more intuitive and more enjoyable. Here are a few outtakes.

Image


Main pain points identified during testing and addressed in the iteration:

  • Users had problems interpreting some of the prompts in the onboarding/filing stages.

Fix: Add copy explaining what an air purifier or pet-friendly plant is.

  • Users may have problems remembering the direction their windows face.

Fix: added prompts with suggestions for sunlight hours.

  • Only one picture of a plant doesn't give a full idea of what to expect.

Fixed: More pictures of each plant type in the matching section and suggestions.


Conclusion

Working on this project taught me to really trust the research and discovery process, as I started with a very different assumption and initial idea of how to solve the problem. I ended up having to satisfy a different user need, which wasn't the chaotic culture of plant sharing, but the choices that users make in the first place. I have learnt not to get too hung up on the solution and to be flexible with the ways of solving the problem. It's great to have the general ideas and inspirations - the process of ideation can take us much further. The creation of a virtual marketplace (the original idea) can be developed further with more time and resources. I believe that in the end, minimizing bad shopping decisions is the core of the problem.